成人直播
English
院长信箱
一网通办
常大主页
主页
成人直播概况
师资队伍
成人直播中心
教育教学
科学研究
学生工作
招生信息
党群工作
推免专栏
院务公开
下载中心
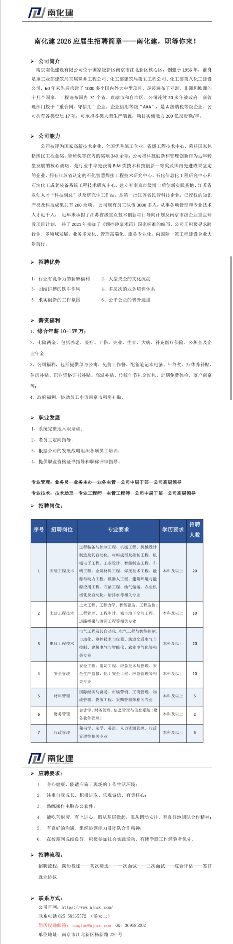
招聘速递[2026040]南京南化建设有限公司招聘
发布时间:
2026-04-27
访问次数:
10